东北林业大学研究生会改革情况
为落实共青团中央、教育部、全国学联联合下发的《关于推动高校学生会(研究生会)深化改革的若干意见》,接受广大师生监督,现将我校截至2021年12月研究生会改革情况公开如下。
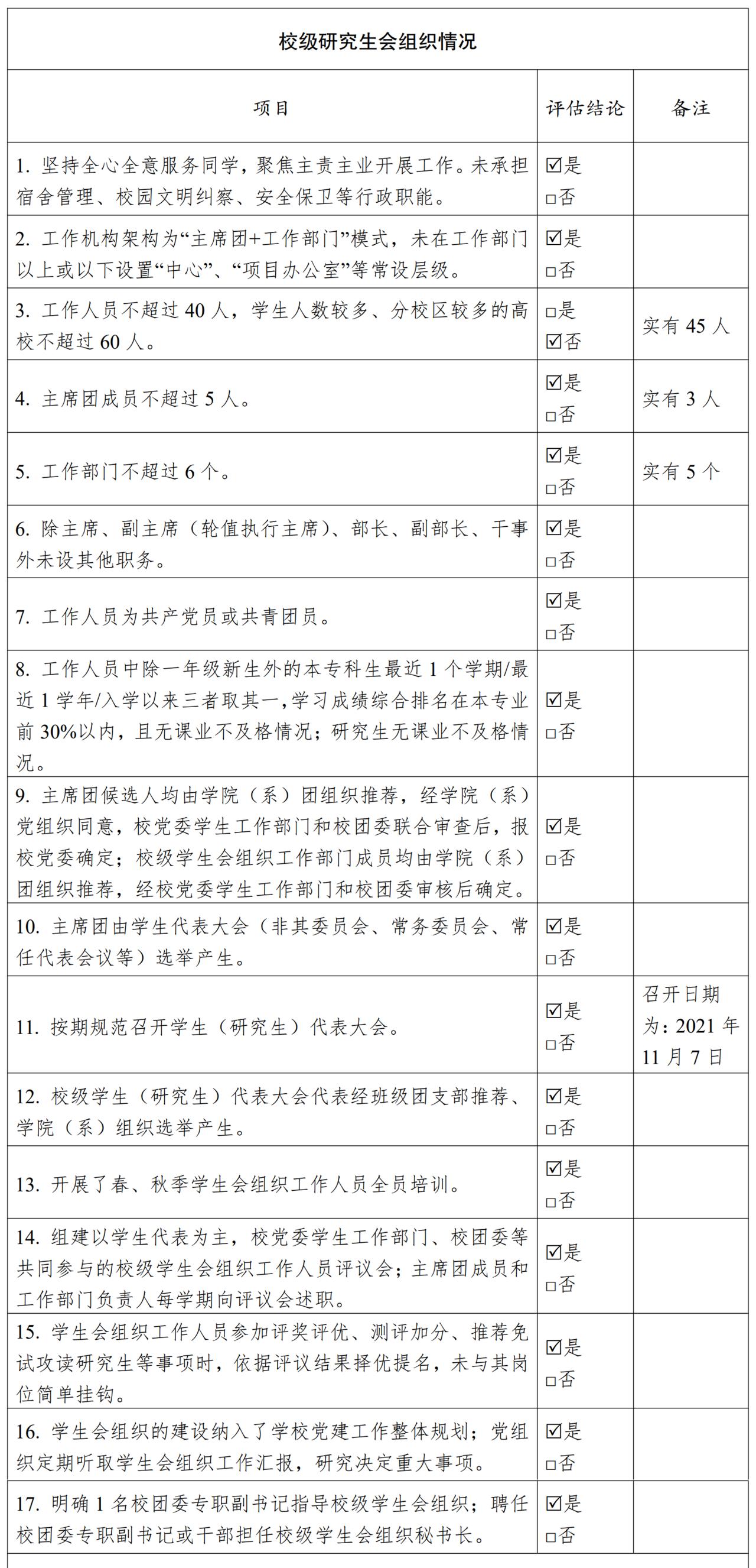
改革自评表



东北林业大学研究生会章程
第一章 总则
第一条 东北林业大学研究生会(以下简称本会)是学校党委领导下、学校团委和上级学联组织具体指导下的全校研究生的群众性组织,是学校联系广大同学的桥梁和纽带,代表全体同学的利益。
第二条 本会的基本任务:
(一)高举中国特色社会主义伟大旗帜,以马克思列宁主义、毛泽东思想、邓小平理论、“三个代表”重要思想、科学发展观和习近平新时代中国特色社会主义思想为指导,深入学习习近平总书记“七一”重要讲话精神和习近平总书记致全国青联十三届全委会和全国学联二十七大贺信精神,全面贯彻习近平总书记关于青年工作的重要思想和关于教育的重要论述,贯彻落实我校第十三次党代会、团代会精神,团结带领广大青年学生为把我校建设成为中国特色、世界一流的林业大学,为实现中华民族伟大复兴的中国梦而努力奋斗。
(二)充分发挥联系学校与同学的桥梁和纽带作用,面向全体同学,坚持从同学中来、到同学中去,听取、收集同学在思想成长、学业发展、身心健康、社会融入、权益维护等方面的普遍需求和现实困难,及时反馈学校,帮助有效解决。
(三)秉承全心全意服务同学宗旨,以加强对同学的政治引领为根本,依照法律、学校规章制度和本组织章程,及时向同学传达党的声音和主张,引导广大同学自觉把个人理想追求融入党和国家事业之中,引导广大研究生刻苦学习科学文化知识,积极投身学术研究、创新创业、社会实践、志愿服务等学习和活动中。
(四)增进全校各民族同学之间的友谊,建立和发展尊重友爱、平等互助的良好关系,促进各民族青年交往交流交融,铸牢中华民族共同体意识。
(五)不断完善组织架构,加强队伍建设,积极开展工作人员岗位培训、理论研讨和工作交流,努力培养一支服务意识高、科研学习好、工作能力强的工作人员队伍。
(六)加强与校内其他学生组织以及其他高校研究生会组织的联系和交流,发展同各国学生的友好关系。
(七)加强研究生志愿服务体系建设,广泛开展研究生科研交流、文化活动,着力增强研究生的文化自信;深化对外交往,拓宽国际视野,讲好东林故事、讲好中国故事。
第三条 本会的一切活动以《中华人民共和国宪法》《东北林业大学章程》为最高准则。
第四条 本会承认《中华全国学生联合会章程》和《黑龙江省学生联合会章程》。
第五条 本会参加中华全国学生联合会和黑龙江省学生联合会,为其会员团体。
第二章 会员
第六条 凡取得东北林业大学学籍的中国研究生学生,不分民族、性别、宗教信仰,承认本会章程,均为本会会员。
第七条 会员因毕业或者其他原因失去学籍的,其会员资格自行终止。
第八条 会员的基本权利和义务:
(一)对本会的工作有监督、建议和批评的权利;
(二)有选举权、被选举权和表决权;
(三)对本会的各级工作人员有督促和提出建议的权利;
(四)依照本会章程规定的民主程序,有参与、讨论和决定本会重大事项的权利;
(五)有遵守本会章程、执行本会决议、维护学校和本会利益与荣誉的义务。
第三章 组织和职权
第一节 研究生代表大会
第九条 本会按照民主集中制的组织原则,依照国家的法律、法规,学校的规章制度和本会的章程开展工作。研究生代表大会行使下列职权:
(一)制定或修订研究生会章程,监督章程实施;
(二)听取、审议和通过研究生会主席团的工作报告;
(三)选举产生新一届研究生会主席团成员;
(四)选举产生新一届常任代表会议;
(五)选举产生出席上级学联代表大会的代表;
(六)讨论和决定工作方针和主要任务;
(七)征求广大同学对学校工作的意见和建议,合理有序表达和维护同学正当权益,收集、整理、反馈代表提案;
(八)讨论、决定应当由研究生代表大会决议的其他重大事项。
第十条 本会的最高权力机构是研究生代表大会。校级研究生代表大会每年举行1次,院级研究生代表大会原则上每年召开1次。在特殊情况下,由研究生会主席团提议,并得到常任代表会议三分之二以上的代表同意,可提前或推迟举行,延长或者提前期限不超过一个学期。研究生代表大会应当有三分之二以上当选代表参加才能召开。
第十一条 研究生代表大会进行选举和通过决议实行表决制。
第十二条 研究生代表大会代表的名额按各学院研究生人数比例分配,不低于会员人数的1%,应覆盖全部年级。其中校院两级研究生会组织工作人员中的代表一般不超过40%,中共党员代表一般不低于25%,女代表一般不低于25%,少数民族代表一般不低于10%,各学院代表名额不足3人的以3人计。
第十三条 代表的权利和义务:
(一)研究生会主席团的选举权和表决权;
(二)向本会和所在学院研究生会反映同学意见、建议的权利和义务;
(三)监督和质询本会和所在学院研究生会工作的权利与义务。
第二节 常任代表会议
第十四条 常任代表会议(以下简称常代会)遵循民主集中制原则开展工作。
第十五条 常代会是研代会闭会期间的最高权力机构。
第十六条 常代会在研代会闭会期间代表全体会员,对研代会负责,是研究生会决策的质询和审议机构。常代会全体会议应当有三分之二以上代表参加才能召开,实行无记名投票表决制产生决议。
第十七条 常代会的职权主要包括:
(一)筹备和召开研代会;
(二)监察组织章程和工作条例等的实施情况;
(三)决定研究生会主席团执行主席人选;
(四)代表会员参与学校有关研究生工作的民主管理;
(五)审议和批准校研究生会主席团工作计划、活动预算及在执行过程中对各类方案进行的必要调整;
(六)对主席团工作进行监督和质询,决定有关主席团成员非到任职期间的人员更迭;
(七)罢免研究生会的工作人员;
(八)选举产生出席上级学联代表大会的代表;
(九)讨论和决定应由常代会决定的其他重大事项。
第十八条 常任代表由各学院从正式代表中推荐,并经研究生代表大会差额选举产生,应覆盖各学院,其中研究生会组织主席团成员和工作部门负责人一般不超过30%。常任代表应符合政治过硬、品德端正、作风优良、学习优秀、群众基础好的标准。
第十九条 常代会代表任期内因故不能履行代表职责时,需召集所在学院研究生代表会议按规定程序补选,并经现任常代会批准。
第三节 主席团
第二十条 本会主席团须由研究生代表大会选举产生,选举结果应向大会公告,并经学校党委批准,报上级学联备案。主席团候选人应由学院团组织推荐,经学院党组织同意,由学校党委学生工作部门和学校团委联合审查后,报学校党委确定。主席团实行轮值制度,集体负责研究生会重大事项,成员不超过5人。
第二十一条 主席团是研代会闭会期间的执行机构,对研究生代表大会和常代会负责。
第二十二条 主席团决定重要事项时,实行表决制。
第二十三条 主席团行使下列职权:
(一)在研究生代表大会闭会期间,执行代表大会的决议,决定研究生会重大事项;
(二)召集常任代表会议;
(三)决定聘任研究生会秘书长;
(三)统筹全校研究生会工作;
(四)聘任或解聘研究生会各部的负责人。
第二十四条 主席团成员在任职期间因各种原因不能担任职务者,由各学院推荐候选人并经常代会选举替补。
第四节 工作执行机构
第二十五条 本会的工作执行机构由主席团和各工作部门组成,负责日常工作。
第二十六条 本会设办公室、文体部、科创部、宣传部、权益部等5个工作部门。
第二十七条 各工作部门工作实行部长责任制,各工作部门部长对主席团负责。
第四章 学院研究生会
第二十八条 学院研究生会是本会的基层组织,在学院党组织的领导下、在学院团组织和本会的指导下开展工作,各学院研究生会有配合我会开展工作,履行我会工作部署的义务和责任。
第二十九条 定期召开各学院研究生会联席会议,向各学院研究生会主席团通报工作,听取各学院研究生会主席团工作建议,协商、组织和部署全校范围内大型活动。每年至少听取一次学院研究生会组织工作及意见建议。
第三十条 各学院研究生会主席团成员由各学院研究生代表大会选举产生,并报校研究生会备案。
第三十一条 各学院研究生会的机构设置原则上要与本会保持一致,建立学院的职能工作部门。
第三十二条 为加强共青团组织对研究生会工作的指导,本会聘请校团委副书记兼任秘书长,各学院研究生会聘请本学院团委书记或其他专职干部兼任秘书长。
第五章 工作人员
第三十三条 本会工作人员应为共产党员或共青团员,应是信念坚定、品行端正、乐于奉献、学业优良、作风务实的研究生,要恪守学生本分、牢记服务宗旨、守纪律、讲原则、做表率。
第三十四条 本会工作人员面向广大同学进行遴选,由学院团组织推荐,经学校党委学生工作部门和学校团委审核通过后确定,过程公开通明、公平公正,并对结果进行公示。
第三十五条 对于达不到学业要求标准的、考核不合格的、违纪违法的以及其他无法正常履行职责的工作人员,应该按照有关规定予以劝退、免职或罢免。
第六章 从严治会
第三十六条 坚持党的全面领导,学校党委定期听取研究生会工作汇报,研究决定重要事项,学校党委学生工作部和学校团委共同研究研究生会的规章制度、工作规划和工作人员遴选等重要事项。
第三十七条 决定重要事项或开展重大活动,须事先向学校团委报告。
第三十八条 本会主席团成员和工作部门负责人每学期向评议会述职,评议会以研究生代表为主,学校党委学生工作部门、学校团委等共同参与。
第七章 附则
第三十九条 本章程解释权属于东北林业大学研究生会。
第四十条 本章程自通过之日起生效。
校级研究生会组织工作机构组织架构图

校级研究生会组织工作人员名单

校级研究生会组织主席团成员候选人产生办法及选举办法
东北林业大学第十三届研究生会主席团候选人产生办法
主席团候选人由班级团支部酝酿、各学院研究生会提名,各学院团委在征得学院党组织同意后,向大会提交推荐人选名单。经校团委、党委学工部联合审查并通过笔试、面试考核后,报校党委审批,最终确定候选人建议名单。建议名单需提交本次大会各主席团初步确定,由各代表团充分酝酿讨论。大会各主席团根据酝酿讨论情况确定候选人名单,最后由研究生代表大会选举产生。
东北林业大学第十三届研究生会主席团选举办法
第一条 凡出席本次代表大会的正式代表都具有选举权;除受留校察看处分的学生外,凡东北林业大学在校学习的全日制学生均有被选举权。出席研究生代表大会代表占全体代表总数三分之二以上,选举即为有效。
第二条 第十三届研究生会主席团成员,由第十三次研究生代表大会的全体代表选举产生。
第三条 经校党委批准,东北林业大学第十三次研究生代表大会代表由79人组成。
第四条 选举工作由大会主席团领导下的总监票人、监票人、计票人负责完成。
第五条 选举采取无记名投票方式,候选人按抽签竞聘为序排列。
第六条 第十三届研究生会主席团候选人4名,应选3名,差额为1名。
第七条 候选人将在大会全体会议上公开竞聘,公开竞聘分为演讲和现场答辩两个环节。
第八条 每张选票所选人数等于或少于3名的为有效票,多于3名的为无效票。对候选人赞成的,在其姓名右侧“赞成”栏内画“○”;对候选人不赞成的,在其姓名右侧“不赞成”栏内画“×”,对候选人弃权的,不作任何标记。不按上述要求填写视为无效票。
第九条 因故未出席的代表,不得委托他人代为投票。
第十条 会场设有投票箱,投票前,由监票人当场验箱加封。
第十一条 选举时,投票顺序依次是:总监票人、监票人、大会主席团、与会代表。
第十二条 投票后,由监票人开箱验票,选举收回的选票等于或少于发出的选票,选举有效;收回的选票多于发出的选票,选举无效,应重新进行选举。候选人票数排名前3名且过半者方可当选;如得票数排名后2位及以上的候选人中有票数相等的情况,则针对票数相等候选人再次投票,得票高且过半数者当选;如得票数前3名(含第3名)的候选人中有票数未过半情况,则针对所有得票未过半的候选人再次投票,得票高且过半数者当选。如仍未能选举产生相应人选,则人选名额取消。
校级研究生代表大会召开情况
(一)召开时间:2021年11月7日
(二)地点:东北林业大学奥林学院101室
(三)代表数量:79
(四)主要议程:1. 学习学校领导讲话精神;
2. 听取、审议《东北林业大学第十二届研究生会工作报告》;
3. 听取、审议《东北林业大学第十三次研究生代表大会提案征集和答复情况说明》;
4. 听取、审议《东北林业大学第十三届研究生会主席团选举办法》;
5. 修订《东北林业大学研究生会章程》;
6. 选举产生东北林业大学第十三届研究生会主席团成员;
7. 确定东北林业大学第十三届研究生会常代会委员名单;
8. 向全校同学发出倡议。
(五)宣传报道链接:
http://news.nefu.edu.cn/info/1099/22222.htm
http://news.nefu.edu.cn/info/1099/22247.htm
现场照片



校级研究生代表大会代表产生办法
一、代表条件 1.代表必须是具有东北林业大学学籍且注册的全日制研究生; 2.遵守宪法和法律、法规,遵守学校章程和规章制度; 3.具有较高的思想政治素质、良好的品德和责任感, 品行端正,作风务实,乐于奉献; 4.能够真实充分反映同学诉求,积极热心表达同学意愿,具备良好履职能力。
二、代表名额分配及构成原则各院研究生代表名额原则上按在校学生人数1%的比例确定,名额分配应覆盖各年级及主要学生社团,其中,中共党员(含预备党员)原则上不少于代表总数的25%;女生代表原则上不少于代表总数的25%;少数民族代表原则上不少于代表总数的10%;研究生会组织工作人员中的研究生代表一般不超过40%。
三、产生办法 1.推荐代表候选人预备人选。各院研究生会根据代表条件、名额分配和构成原则,组织班级召开班会,按照民主程序进行代表候选人初步人选的酝酿提名。各班级对推荐提名情况进行汇总并报本院研究生会。各院研究生会根据多数班级学生的意见并结合工作实际,按照分配代表名额120%的比例提出本院代表候选人初步人选建议名单,随后召开本院研究生会委员会议讨论提出代表候选人初步人选名单。代表候选人初步人选名单报学院团委同意后,由本院研究生会进行初步审查并提出代表候选人预备人选名单,提交本院研究生会代表资格审查组备案审查,并在一定范围内公示(公示时间一般不少于3天),同时向校研究生会提交召开研究生代表会议的申请。各院研究生会应于规定日期前填报《东北林业大学研究生代表大会代表候选人预备人选协商表》和召开研究生代表会议的申请。2.选举产生代表。大会代表资格审查组对各单位上报的代表候选人预备人选名单进行审查。经批复后,各院研究生会通过召开研究生代表会议的方式按照20%的比例差额选举产生正式代表。有选举权的到会人数超过应到会人数的三分之二,会议有效,被选举人获得的赞成票超过实到会有选举权人数的一半,确认当选。各院研究生会应于规定日期前将选举结果报学院团委审批后,提交大会代表资格审查组(填报《东北林业大学研究生代表大会代表名册》)。3.代表资格审查和确认报备。大会代表资格审查组对各单位进行代表选举的程序、方法及代表构成是否合理等进行审查,代表的产生不符合规定程序的,将责成原选举单位重新进行选举;代表不具备资格的,将责成原选举单位撤换代表。审查工作完成并反馈各院研究生会后,代表资格审查组向筹备工作领导小组汇报代表资格审查情况,并在公示无异议后报学校党委、黑龙江省学联批准同意。
校团委指导研究生会主要责任人

以上自评公开内容如有不实情况,可发送邮件至黑龙江省学联秘书处邮箱hljtswxxb@163.com或全国学联秘书处邮箱xuelianban@126.com反映。